发布时间:2025-12-15

编者按
当前,心肌梗死(MI)导致的心力衰竭是全球主要的健康问题之一,其通常由冠状动脉阻塞引起,心肌细胞大量凋亡,进而导致心室重构和心力衰竭。现有的血管重建疗法无法完全恢复梗死心肌或阻止不良心室重构,而中药因其多靶点调控和良好的生物安全性,展现出良好的治疗潜力。丹参酮ⅡA(TIIA)和芒柄花素(FM),这两种分别来源于丹参和黄芪的生物活性化合物,具有抗氧化、抗炎和促血管再生等作用,被认为是治疗心肌梗死(MI)的潜力药物组合。
本期我们分享2025年12月初,由广东省中医院、南方医科大学第十附属医院(东莞市人民医院)等共同发表在Bioactive Materials(IF=20.3)上的最新研究成果,该研究开发了一种靶向中性粒细胞的纳米药物颗粒TF-5NP,并利用斑马鱼等多种模型,验证了其可用于递送两种从中药提取的活性成分——丹参酮IIA(TIIA)和芒柄花素(FM),减轻氧化损伤并促进血管再生,并改善心肌梗死模型中的心脏功能,其治疗效果可持续约28天,为心肌梗死后的协同治疗和中药现代化递送提供了有前景的新策略。
本研究中,环特生物提供的斑马鱼心衰实验等服务支持,进一步验证了中性粒细胞靶向的纳米颗粒TF-5NP,可以改善心脏形态与功能,并促进血管新生,揭示了TF-5NP可以实现向梗死心肌递送TIIA和FM,对心肌梗死(MI)的治疗效果与机制。(模型详情:1.斑马鱼心衰模型;2.斑马鱼血管再生模型)
01、研究亮点
成功开发了一种靶向中性粒细胞的纳米颗粒TF-5NP,通过共组装用于向梗死心肌递送中药活性成分丹参酮IIA(TIIA)和芒柄花素(FM),以减轻氧化损伤并促进血管再生;
利用斑马鱼、细胞、猪等多模型,系统验证了纳米颗粒的治疗效果与机制,发现TF-5NP能有效减轻氧化损伤和炎症、抑制心肌细胞凋亡/焦亡、促进血管新生,从而显著改善心脏功能、减少梗死面积和纤维化、抑制不良心室重构;
利用猪心肌梗死模型实现了长效治疗,药物在心脏中滞留长达28天,显著减少梗死面积和胶原沉积,减轻心室重构,且无明显系统毒性,安全性良好;
初步阐明了TF-5NP改善心室重构的作用机制。

图形摘要
02、主要研究成果
1. 构建炎症激活、尺寸可变且可锚定cTnT的纳米颗粒TF-5NP
研究人员利用双-5-羟色胺(bis-5HT)修饰1,2-二硬脂酰-sn-甘油-3-磷酸乙醇胺-聚乙二醇-羧酸(DSPE-PEG-COOH),设计合成了一种中性粒细胞靶向的、尺寸可变的纳米药物颗粒TF-5NP,并将其与胆固醇(Chol)和脂质1,2-二硬脂酰-sn-甘油-3-磷酸甘油(DSPG)共组装,合成脂质纳米颗粒(5NP),负载中药活性成分丹参酮IIA(TIIA)和芒柄花素(FM)。结果显示,纳米颗粒TF-5NP表面修饰的bis-5HT基团,可以被MPO激活,发生交联,导致纳米颗粒尺寸变大,从而滞留在炎症部位。TF-5NP在正常环境下粒径约为135.65 nm,而MPO和H₂O₂的共同作用下,其粒径显著增大至约527.46nm,形成交联结构。
激活后的纳米颗粒还能与梗死心肌中的心肌肌钙蛋白T(cTnT)结合,进一步增强在靶部位的保留,实现对梗死心肌的锚定。在猪心肌梗死模型中,静脉注射14天后,经bis-5HT修饰的TF-5NP(cy5.5-5NP)在梗死心肌组织中的荧光信号与cTnT抗体信号高度共定位,证实了其锚定cTnT的能力。在模拟梗死区酸性环境(pH 6.5)和MPO/H₂O₂存在的条件下,中药活性成分丹参酮IIA(TIIA)和芒柄花素(FM)能从TF-5NP中持续释放长达30天,在梗死心肌区域实现药物的长期保留和缓释。

图1
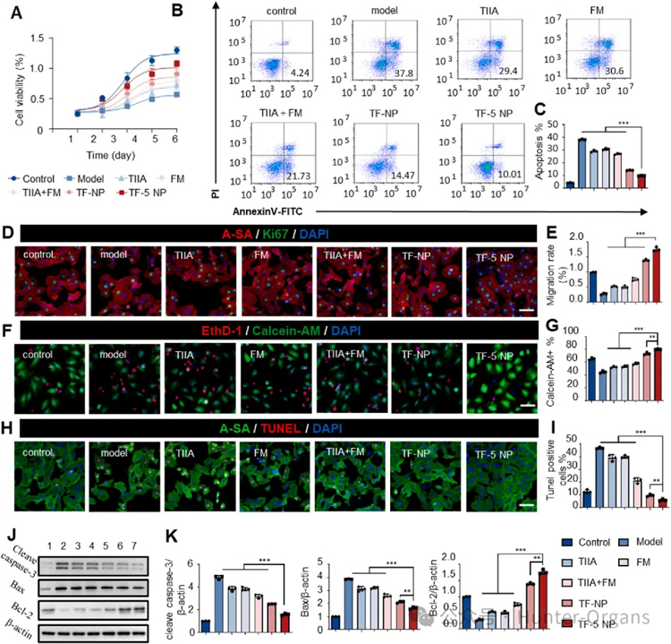
2. TF-5NP在细胞水平上增强细胞存活、抑制凋亡并促进血管再生
随后,研究人员使用Cy5.5标记的纳米颗粒NP,观察了细胞对纳米颗粒的摄取情况,发现在血管内皮细胞中,TF-5NP比非靶向纳米颗粒具有更快的摄取效率和更长的滞留时间。在缺氧条件下,TF-5NP能更有效地逆转细胞增殖抑制,并将细胞凋亡率降至最低(约9.85%),显著低于TF-NP组的14.21%和TIIA+FM药物组合的27.04%。
进一步通过双免疫荧光染色实验,研究人员探究了TF-5NP在体外对新生大鼠心肌细胞缺氧损伤的保护作用。结果显示,TF-5NP能上调抗凋亡蛋白Bcl-2,下调促凋亡蛋白Bax和cleaved Caspase-3的表达,从而减轻心肌细胞凋亡。因此,TF-5NP具有良好的细胞摄取能力,并能有效保护心肌细胞免受缺氧损伤,抑制细胞凋亡。

图2
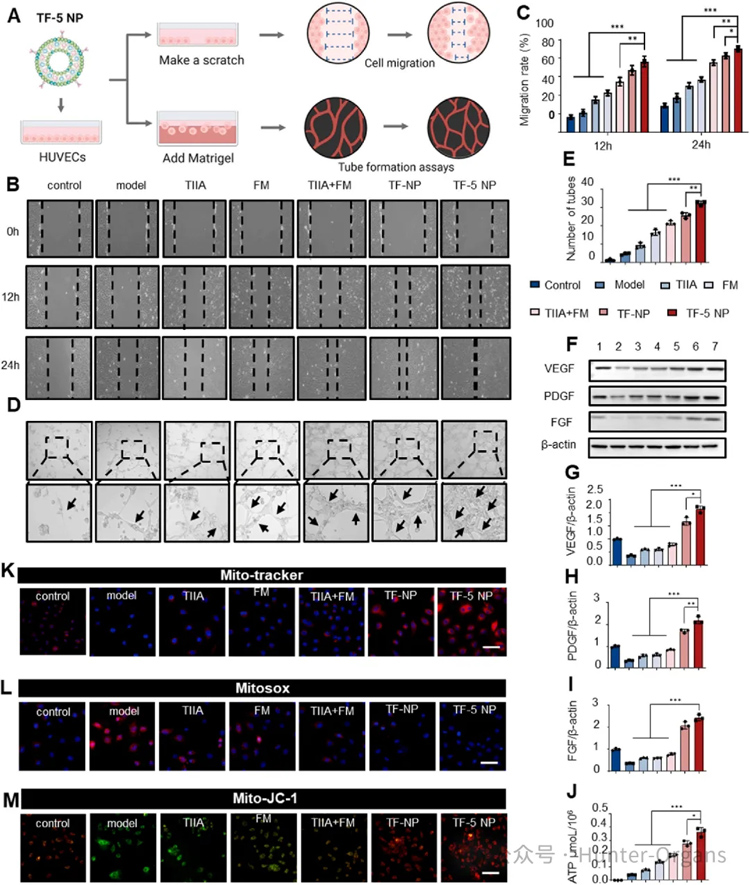
为了研究TF-5NP在心肌梗死(MI)治疗中的机制,研究人员还通过细胞迁移和管状形成实验,评估了TF-5NP对人脐静脉内皮细胞(HUVECs)的影响。实验结果表明,TF-5NP能显著促进内皮细胞迁移,也能显著促进内皮细胞形成管状结构,其表现为管状分支数量增多。进一步研究结果表明,在经TF-5NP 处理的内皮细胞中,与血管生成相关的蛋白质,如血管内皮生长因子(VEGF)、血小板衍生生长因子(PDGF)和成纤维细胞生长因子(FGF)等关键促血管生成蛋白的表达显著上调。
线粒体是心肌细胞的主要能量来源,其主要通过氧化酸化过程生成腺苷三磷酸(ATP),从而为心肌细胞提供能量。研究人员通过探究TF-5NP 对线粒体的影响,结果显示,TF-5NP处理提高了细胞内的ATP水平。其中,TF-5NP增强了线粒体荧光强度,表明活性增强;降低了线粒体ROS水平,表明减轻了氧化损伤;提高了线粒体膜电位,表明改善了能量代谢。因此,TF-5NP不仅能保护心肌细胞,还能有效促进血管生成,并通过改善线粒体活性、抗氧化、膜电位等功能,来支持细胞能量供应,有助于保护内皮细胞免受损伤。

图3
3. 斑马鱼实验证实,TF-5NP可以改善心脏形态与功能,并促进血管再生
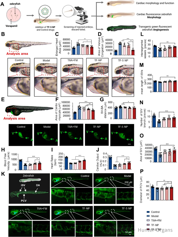
接着,研究人员利用维拉帕米 (Verapamil) 诱导的斑马鱼心衰模型,评估了TF-5NP对心脏形态和功能的影响。通过观察不同药物处理组的斑马鱼心脏功能及血管生成水平,结果显示,TF-5NP能显著减轻维拉帕米诱导的心脏功能障碍,减少心脏扩大和静脉淤血。定量分析进一步证实,TF-5NP能够缩小斑马鱼心脏的扩大区域,并减轻其静脉充血情况。
为了评估TF-5NP对心室形态的影响,研究人员利用转基因斑马鱼模型发现,相较于对照组,TF-5NP处理过的斑马鱼,心肌细胞扩张程度、心窦-动脉球(SV-BA)距离均更显著,TF-5NP处理有助于恢复心肌细胞形态,缩短心窦-动脉球距离,表明其在保护心脏功能和形态方面具有良好的效果。此外,TF-5NP也显著改善了斑马鱼的心率、血流速度和心输出量等心功能参数,心脏形态和结构以及功能均明显改善,这进一步证实了TF-5NP对心脏形态的保护作用。
为了评估TF-5NP的促进斑马鱼血管再生作用,研究人员使用转基因斑马鱼Tg(fli1:EGFP),观察了斑马鱼48小时内各间段血管(ISV)、背主动脉(DA)和后主脉(PCV)的发育情况。定量分析显示,TF-5NP处理增加了节间血管的数量和平均长度,促进了肠下血管的形成和面积,并增加了背主动脉和后主静脉的直径,还显著上调了vegfaa 和vegfr1的mRNA表达。这表明,TF-5NP能够显著促进斑马鱼的血管再生,这与其上调VEGF通路相关,为心脏修复提供了血液支持。

图4
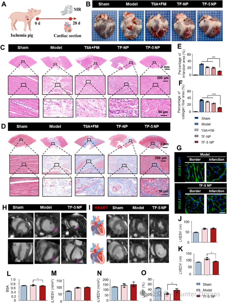
4. TF-5NP在猪心肌梗死模型中实现长达28天的长效治疗,显著改善心功能与心室重构
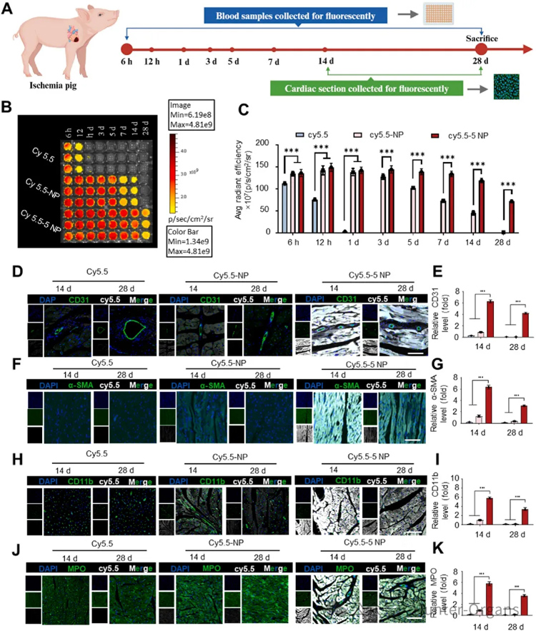
随后,研究人员为了进一步验证大动物的体内靶向效果,构建了猪心肌梗死模型并追踪药物分布。结果显示,TF-5NP在猪心脏中的滞留时间显著长于游离药物和非靶向纳米颗粒,可持续至少28天。进一步探究药物的靶向特异性发现,药物在心肌组织和血管平滑肌中均有良好渗透和保留。TF-5NP能有效靶向中性粒细胞浸润的梗死区域,并与MPO共定位,验证了其设计机制。
通过利用猪心肌梗死模型开展长期疗效研究,结果显示,TF-5NP 治疗 28 天后,可以有效改善心脏结构与功能,其表现为减小梗死面积;TF-5NP治疗组梗死面积百分比(11.49%)显著小于模型组(21.42%)、游离药物组(23.01%)和非靶向纳米颗粒组(21.35%)。HE 与 Masson 染色显示,TF-5NP组心肌胶原纤维沉积(12.5%)远低于模型组(34.33%);TF-5NP能有效减少MI后心肌细胞的代偿性肥大。心脏磁共振也显示,TF-5NP治疗显著改善了左心室射血分数(LVEF: 39.13%,模型组:25.38%),并降低了左心室收缩末期和舒张末期容积,表明心脏泵血功能得到恢复,不良心室重构被抑制。在安全性方面,经过28天的治疗后,猪的体重无显著变化,肝、脾、肺、肾等主要器官的组织学检查未发现炎症反应或损伤迹象。

图5

图6
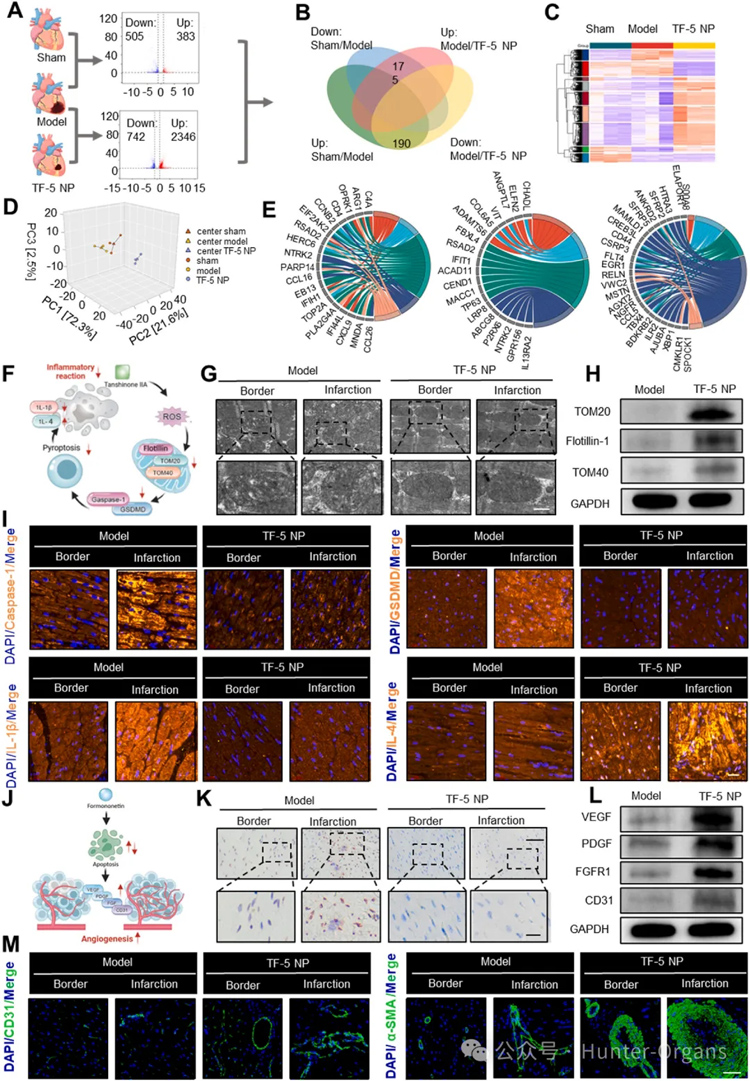
5. TF-5NP改善心室重构的作用机制探究
为了阐明TF-5NP改善心室重构的作用机制,研究人员对经心脏缺血处理后的组织进行了RNA-seq分析,发现TF-5NP治疗影响了与血管生成、免疫系统过程、细胞外基质、线粒体等功能相关的基因表达。通路富集分析提示其作用与VEGF信号、细胞外基质-受体相互作用、mTOR信号、铁死亡等通路相关。为验证测序结果的有效性,通过透射电镜显示,TF-5NP治疗能减少MI导致的线粒体嵴断裂等损伤,使其结构更完整、排列更规则,并上调TOM20、TOM40、Flotillin-1等线粒体相关蛋白的表达。
为了研究药物对细胞增殖蛋白和炎症蛋白的影响,进行了免疫荧光染色,发现TF-5NP能够有效抑制过度的细胞炎症反应和焦亡现象。与模型组相比,TF-5NP能显著降低梗死区及边缘区细胞焦亡关键蛋白,如Caspase-1、GSDMD和促炎因子IL-1β的表达,同时增加抗炎因子IL-4的表达,也能抑制促炎的M1型巨噬细胞标志物,促进修复性的M2型巨噬细胞聚集。对发生心肌梗死的猪体内获取的左心室组织进行Western blot和免疫荧光证实,TF-5NP治疗上调了梗死心肌组织中VEGF、PDGF、FGFR1、CD31和α-SMA等血管生成标志物的表达。因此,TF-5NP能通过调节炎症反应并激活血管生成过程,来改善心脏功能并治疗心肌梗死。

图7
本研究中,环特生物提供的斑马鱼心衰实验等服务支持,进一步验证了纳米颗粒TF-5NP,可以改善心脏形态与功能,并促进血管新生,揭示了TF-5NP对心脏形态的保护作用。
03、编者点评
本研究成功开发了一种用于协同递送中药活性成分TIIA和FM的纳米药物颗粒TF-5NP,并通过斑马鱼、细胞、猪等多模型验证了,TF-5NP能有效减轻氧化损伤和炎症、抑制心肌细胞凋亡/焦亡、促进血管新生,从而显著改善心脏功能、减少梗死面积和纤维化、抑制不良心室重构,为心肌梗死后的协同治疗和中药现代化递送提供了有效策略。
作为健康美丽产业CRO服务开拓者与引领者、斑马鱼生物技术的全球领导者,环特生物搭建了“斑马鱼、基因编辑、类器官、哺乳动物、人体”等多维生物技术服务体系,开展健康美丽CRO服务、科研服务、智慧实验室搭建三大业务。目前,环特已建立200多种斑马鱼模型,脑类器官、胃癌、心脏类器官及各种肿瘤类器官培养平台,欢迎有需要的读者垂询!
参考文献:
Mao S, Liang Y, Chen Z, et al. Adaptive bioactivable nanosystems for synergistic myocardial infarction therapy using traditional pharmaceuticals. Bioact Mater. 2025;54:648-665.