环特鼠/斑马鱼CDX模型服务
环特生物依托于“哺乳动物+斑马鱼+类器官+基因编辑”SciPro™多元化平台,已成功构建了近100种鼠和斑马鱼的CDX模型,对肿瘤组织的分子及其相关因子进行全面分析,为客户提供临床前整体药效评价、筛选新小分子化合物/抗体/ADC耐药性模型、基于体外细胞及整体CDX模型的测试,为新化合物有效性研究提供快速有效发现先导化合物的平台!
▼ 鼠/斑马鱼CDX模型列表

▼ CDX模型优势
目前在抗肿瘤药的评价及其机制研究中,CDX模型是抗肿瘤药物临床前药效学评价常用的整体模型之一,在肿瘤学研究和抗肿瘤药物的研发过程中起主要作用。与PDX模型比,CDX模型简单(下图),可提供大量肿瘤样本,用于筛选潜在候选药物、测试药物组合、评估药物对肿瘤生长和生存的影响,重复性好等优点,便于化合物快速在整体水平筛选。
一、CDX模型均质性好,可以大批次造模:同批次的样本在生长速度和生物特征上拥有高度一致性。

二、斑马鱼CDX模型具有高效率、周期短,经济实惠特点,模型在长期研究中保持一致的生长和药效特性,对药物的反应与哺乳动物有高度的一致性。
三、小鼠CDX模型较斑马鱼CDX模型造模周期长,费用较贵,但是,可以满足申报要求并与其他数据良好匹配,与肿瘤病人有更好的对应性,仿临床药效评价实验较好,可有效预测患者对特定药物的反应,可用于评估新药的疗效及安全性,筛选出最有希望的候选药物。
鼠/斑马鱼CDX模型实例
▼ 鼠CDX模型筛选新化合物/抗体/ADC药实例
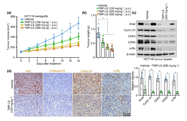
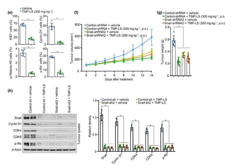
实例: 在裸鼠CDX模型上进行化合物甲氧苄啶(TMP-LS)的抗结肠(HCT-116)肿瘤活性评价及机制研究。 TMP-LS是一种抗菌药物,具有选择性的snail转录因子抑制剂作用,本实验首先观察到TMP-LS具有明显的抗肿瘤作用,进一步通过qRT-PCR和免疫沉淀技术证实TMP-LS对靶向蜗牛蛋白有调控作用。这种调控是甲氧苄啶强烈阻断蜗牛与CREB结合蛋白(CBP)/p300的相互作用,抑制蜗牛的乙酰化和通过泛素-蛋白酶体途径促进蜗牛的降解,达到抗肿瘤作用。

TMP-LS在裸鼠CDX模型上的拮抗结肠肿瘤HCT116的作用

TMP-LS通过snail对HCT-116抑制作用
▼ 斑马鱼CDX模型筛选新化合物/抗体/ADC药实例
环特CDX模型平台简介
环特生物依托于“哺乳动物+斑马鱼+类器官+基因编辑”SciPro™多元化平台,已成功构建了近100种鼠和斑马鱼的CDX模型,对肿瘤组织的分子及其相关因子进行全面分析,为客户提供临床前整体药效评价、筛选新小分子化合物/抗体/ADC耐药性模型、基于体外细胞及整体CDX模型的测试,为新化合物有效性研究提供快速有效发现先导化合物的平台!
环特生物致力于为客户提供高质量的鼠/斑马鱼CDX模型,助力肿瘤研究,开创药效评价领域的创新时代!
▼ 资 质 荣 誉
环特技术平台拥有实验动物生产与使用双许可证,已通过CMA和AAALAC认证,自有8300m²实验室。
环特在技术研发与应用领域,已牵头起草发布产业标准21项,申请发明专利96项,自主开发斑马鱼模型200多种,大小鼠模型200多种,发表SCI及核心期刊论文290多篇,已有8个新药项目成功将环特斑马鱼实验数据用于NMPA(国家药监局)的临床试验申报,累计完成项目20000多个,长期合作客户800多家。
项 目 咨 询
更多CDX模型服务项目,请拨电话咨询:0571-83782130,手机 17364531293(微信同号)。

上一条:没有了!